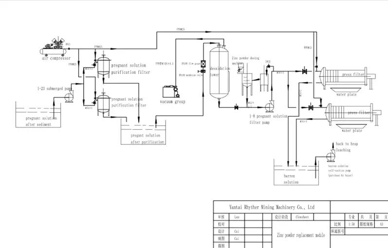
メリル・クロウ処理システム
金および銀の鉱石濃縮物または低含量のヒ素 (As)、銅 (Cu)、炭素 (C)、およびアンチモン (Sb) を含む妊娠溶液を金および銀の粉末に処理します。
金および銀のフロートコンセントレートの再粉砕とCIL浸出を行い、金および銀の泥に精錬して脱着および電解系を置き換えます。
堆積浸出、CILまたはCIP浸出、バット浸出の妊娠溶液処理を金と銀のスラッジに変換し、脱着および電解システムを置き換えます。
(1)多くの土木工事を必要とする従来のシステムと比較して、投資が少なくて済みます。
(2)取り付けにかかる時間を大幅に節約することで、迅速な配送。
(3)簡単なメンテナンスと操作。
(4) モジュラー設計と顧客の要求に応じた簡単な調整。
(5)コンテナ内の完全なセットは、輸送をはるかに簡単にします。
(6)高純度の金と銀を得るためのワンストップ精製システム。
|
アイテム |
仕様 |
ユニット |
備考 |
|
モデル |
MCPS20 |
妊娠ソリューションポンプから金・銀泥圧搾フィルターまでの完全システム |
|
|
容量 |
20 |
バッチあたりの立方メートル |
妊娠ソリューション |
|
処理時間 |
24 |
サークルあたりの時間 |
完全な処理サイクル |
|
CNの密度 |
≥0.03-0.05 |
% |
妊娠溶液の内容 |
|
pH 値 |
≥10.5 |
% |
もしそれが低すぎる場合は、苛性ソーダを加えてこの値に調整する必要があります。 |
|
酸素含量 |
0.05 |
mg/l (ミリグラム毎リットル) |
脱酸化プロセス後 |
|
金の含有量 |
0.03 |
g/m³ |
荒廃した溶液中で |
|
メレル・クロー処理システム |
1x40HQ |
セット |
40フィートHCコンテナに一組が完全に設定されています。 |
